What is FOR-A Showcasing?
FOR-A and Aveco Bring Full-Scale News Automation to Broadcasters of all Sizes

FOR-A HVS Series production switchers, Insight video servers and ClassX graphics systems are now tightly integrated with Aveco ASTRA Studio production automation and GEMINI media management systems in a powerful package targeting broadcasters – particularly mid-sized, small-market and public stations.
The first broadcaster to roll out the package is Lockwood Broadcast Group’s KTEN-TV serving the Sherman, TX and Ada, OK market. Aveco’s ASTRA production automation integrated with the FOR-A HVS-490 video switcher provides KTEN with an end-to-end production system, with easy access to graphics, servers, and routers.
Micro LED Panels and AlfaArt from FOR-A Strategic Partner Alfalite

Revolutionary Micro LED panels along with a new line of turnkey LED displays and media processor and players from Alfalite will be an integral part of the FOR-A booth.
Alfalite’s new UHD Finepix panels are designed for mission critical environments such as government and corporate control rooms, cabinet office briefing rooms, as well as broadcast TV and virtual set applications.
Alfalite teamed up with digital artist César Yagüe to create AlfaArt – an all-in-one solution consisting of a UHD Finepix LED wall with state-of-the-art media players and moving ambient artwork that transform entire walls into living canvases.

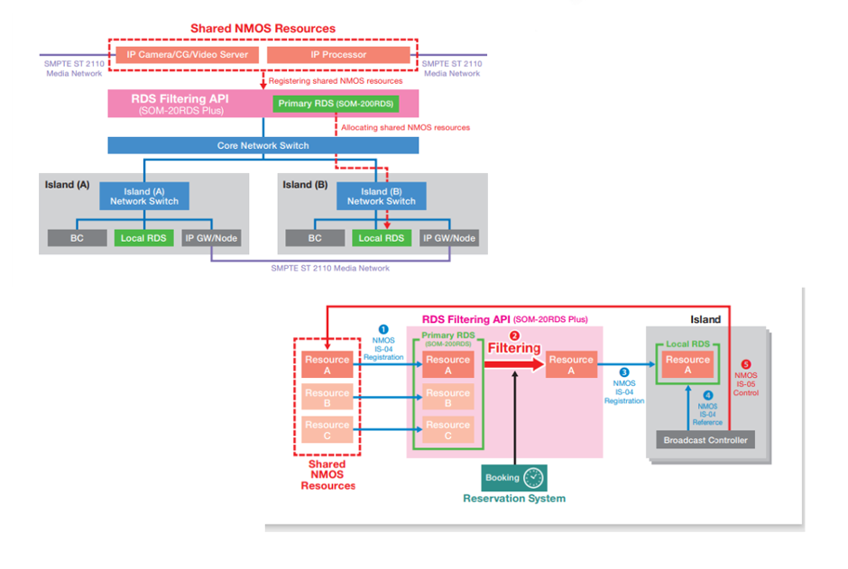
Pioneering Hierarchical RDS (Hi-RDS) Solution that Enables Different Islands to Access Shared Resources

FOR-A will unveil the world’s first unique RDS (Registration and Discovery System) solution to enable multi-vendor RDS to access shared resources in a highly organized way. The new RDS Conductor combines FOR-A’s SOM-200RDS software with the SOM-20RDS Plus API, to organize and register NMOS-compliant resources and share them with other islands/studios.
